当前位置:首页-->公共服务-->个人服务-->婚姻生育
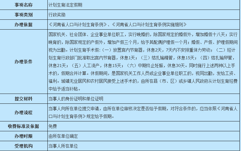
计划生育相关假期
 
责任编辑:刘赟曦  来源:河南省计生委   时间:2017-04-06 11:40:41  
【打印此文】 【关闭窗口】